Форум: Всё о звуке. Обсуждения Hi-Fi и Hi-End компонентов, АС, кабелей и др. аксессуаров.
-
studio
Добро пожаловать в тему любителей музыки и качественного звука. Желающих поговорить о природе, погоде, политике, ЧС и т.д. просьба писать в темах; "Курилка" или "Это интересно". Спасибо за понимание.
Опубликовано: 12 августа 2020 в 16:00:31
-
Геннадий, тему 4VS я тогда вообще не смотрел. Всё не перечитаешь. Когда у меня почти случайно появился 8ТС я стал изучать 4, 8 и 12 ТС.
Николай, странно, что редакция делает обзор диска прослушиванием на РС. Ну либо они не звук оценивали, а материал в целом. Ведь это же не Hi-End обозреватели.
p.s.А почему вы фото вставили перевёрнутое? Вот сижу переворачиваю теперь ))
Опубликовано: 12 сентября 2022 в 14:12:36
Furutech: FP-314 Ag-II, FP-3TS20, FP-Alpha-3, FP-S032N, FP-S35TC, FX-Alpha-Ag; µ-4.1T; Ortofon SPK-3100 Silver; Oyaide: Vondita, PA-23; PVD: RCA Silver, USB Silver, Power Silver; Kimber Kable 8 TC; Audioquest Pearl (HDMI); WireWorld UV6 (HDMI) -
Олег у меня складывается мнение что вы читаете через строчку. На второе почемуто не так как фоткаю показывает сайт и вообще то я вам давал свой тел могли бы и позванить по вацапу к примеру он же у вас наверняка установлен
Опубликовано: 12 сентября 2022 в 14:41:19
-
Николай, возможно и через строчку читаю. Не важно. Вникать в детали данного журнала нет желания. Не совсем та музыка, что я слушаю. Отвлекать человека по ватсапу по всяким мелочам не вижу необходимости. Спорить о серьёзности ПК как источника вообще ни к чему. В 2000-е было подобное противостояние между плёночниками и цифровиками в фотографии. Не будим спорить о религии. Я честно признаюсь, что покупать диски для меня дорого и геморройно. Вот SACD хотелось бы для интереса купить, но тоже скорее всего Б/У (проигрыватель может, а диска так и нет).
p.s.
А вот на счёт всяких ИМХО (вместо IMHO или тогда уж вообще ПМСМ), х.з. (вместо х_ _ его знает), з.ы. (вместо p.s.) и прочей "новомодной" хрени - вот тут я с вами полностью солидарен
Опубликовано: 13 сентября 2022 в 07:37:38
Furutech: FP-314 Ag-II, FP-3TS20, FP-Alpha-3, FP-S032N, FP-S35TC, FX-Alpha-Ag; µ-4.1T; Ortofon SPK-3100 Silver; Oyaide: Vondita, PA-23; PVD: RCA Silver, USB Silver, Power Silver; Kimber Kable 8 TC; Audioquest Pearl (HDMI); WireWorld UV6 (HDMI) -
Sacd тоже с разных сидюков будет воспроизводится по разному. Я просто рецу скинул и моё мнение о этом диске и предположил причину их выводов о звуке . У меня жена тоже не дочь милионщика я просто сразу предпочёл один диск пяти левым
Опубликовано: 13 сентября 2022 в 09:43:11
-
Когда я начинал покупать сд он стоил 100-120 руб картошка была 15 коп масло 3.10 кг мясо чуть дешевле и ведь смог. Главное желание и понятие что к чему
Опубликовано: 13 сентября 2022 в 11:54:42
-
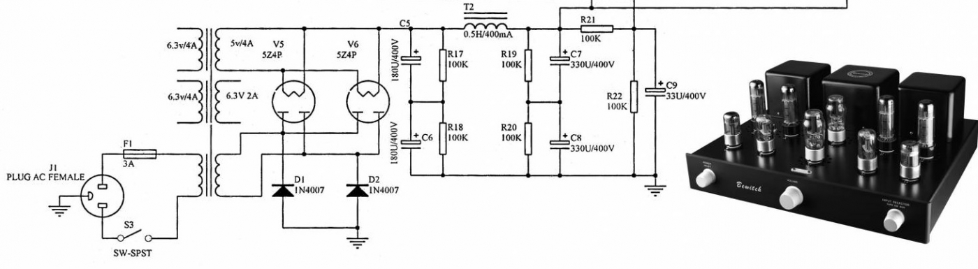
игорь кенатроны по середине работают в паре или отдельно по каналам?
Опубликовано: 17 сентября 2022 в 19:22:28
-
Николай, какой кенотрон, его обозначение на колбе? Они же бывают разные, порядка пяти видов.
Опубликовано: 17 сентября 2022 в 20:14:50
Klipsch RF-62 II, Marantz PM-KI Pearl Lite, AudioLab 8200DQ, Denon DCD 1550AR, Victor QL-Y7, PC (USB-AD, POWER-USB). Tchernov Special AC Power, Tchernov Classic MS AC Power, Tchernov Cable Classic MkIII IC, Tchernov Cable Classic Mk II SC Sp/Sp. -
Если судить по проводам, то нижний, который идет на обе панельки - средняя точка с трансформатора, а вот те что на каждую - с каждой полу обмотки его. Кенотрон, это же двухполупериодный выпрямитель, то есть - два диод в одной лампе.
Опубликовано: 17 сентября 2022 в 20:24:25
Klipsch RF-62 II, Marantz PM-KI Pearl Lite, AudioLab 8200DQ, Denon DCD 1550AR, Victor QL-Y7, PC (USB-AD, POWER-USB). Tchernov Special AC Power, Tchernov Classic MS AC Power, Tchernov Cable Classic MkIII IC, Tchernov Cable Classic Mk II SC Sp/Sp. -
5Z4G каждый на канал или дополняют друг друга 3 ряд
Опубликовано: 17 сентября 2022 в 20:28:31
-
Нет, каждый на свой канал. Общая с трансформатора у них на 8 контакте, а от полуобмоток - 2, это контакты катода. Ну и 4, 6 выводы каждого диода из двух в лампе, аноды.
Опубликовано: 17 сентября 2022 в 20:37:18
Klipsch RF-62 II, Marantz PM-KI Pearl Lite, AudioLab 8200DQ, Denon DCD 1550AR, Victor QL-Y7, PC (USB-AD, POWER-USB). Tchernov Special AC Power, Tchernov Classic MS AC Power, Tchernov Cable Classic MkIII IC, Tchernov Cable Classic Mk II SC Sp/Sp. -
Да, катодов у них тоже два (на каждый диод свой), но они соединены внутри баллона в одну цепь, поэтому вывода только два...
Опубликовано: 17 сентября 2022 в 20:44:07
Klipsch RF-62 II, Marantz PM-KI Pearl Lite, AudioLab 8200DQ, Denon DCD 1550AR, Victor QL-Y7, PC (USB-AD, POWER-USB). Tchernov Special AC Power, Tchernov Classic MS AC Power, Tchernov Cable Classic MkIII IC, Tchernov Cable Classic Mk II SC Sp/Sp. -
Усь pure sound a30 .спасибо
Опубликовано: 17 сентября 2022 в 20:45:46
-
А нижний кен какой канал не видно?
Опубликовано: 17 сентября 2022 в 20:50:41
-
Вернее левый кен
Опубликовано: 17 сентября 2022 в 20:51:37
-
Вообще то так по фото не определить точно. Поищу схему... А что с ним не так?
Опубликовано: 17 сентября 2022 в 21:04:03
Klipsch RF-62 II, Marantz PM-KI Pearl Lite, AudioLab 8200DQ, Denon DCD 1550AR, Victor QL-Y7, PC (USB-AD, POWER-USB). Tchernov Special AC Power, Tchernov Classic MS AC Power, Tchernov Cable Classic MkIII IC, Tchernov Cable Classic Mk II SC Sp/Sp. -
Нет, это два полупериода с общим выходом, со стабилизацией в катодной цепи. Нашел схему его.

Опубликовано: 17 сентября 2022 в 21:18:44
Klipsch RF-62 II, Marantz PM-KI Pearl Lite, AudioLab 8200DQ, Denon DCD 1550AR, Victor QL-Y7, PC (USB-AD, POWER-USB). Tchernov Special AC Power, Tchernov Classic MS AC Power, Tchernov Cable Classic MkIII IC, Tchernov Cable Classic Mk II SC Sp/Sp. -
Блок питания усилителя выполнен по кенотронно-дроссельной схеме с CLC-фильтром. При этом хоть трансформатор и имеет средний отвод у анодной обмотки , в усилителе используется смешанный кенотронно-диодный двухполупериодный мостовой выпрямитель - видимо, из-за общей перегруженности анодно-накального трансформатора.
Опубликовано: 17 сентября 2022 в 21:33:19
Klipsch RF-62 II, Marantz PM-KI Pearl Lite, AudioLab 8200DQ, Denon DCD 1550AR, Victor QL-Y7, PC (USB-AD, POWER-USB). Tchernov Special AC Power, Tchernov Classic MS AC Power, Tchernov Cable Classic MkIII IC, Tchernov Cable Classic Mk II SC Sp/Sp. -
То есть работают в паре и подбор по х- м одинаковых кенотронов не обязателен?
Опубликовано: 17 сентября 2022 в 22:02:35
-
В общем, эти диоды играют больше роль вольтодобавки, собственно практически то же самое что и стабилизация - не просаживается анодное напряжение и снимается нагрузка с анодной обмотки и трансформатора в целом. У меня есть полная схема усилителя и инструкция по его доработке, полная и с иллюстрациями. Если будет нужно, дайте знать, скину...
Опубликовано: 17 сентября 2022 в 22:04:10
Klipsch RF-62 II, Marantz PM-KI Pearl Lite, AudioLab 8200DQ, Denon DCD 1550AR, Victor QL-Y7, PC (USB-AD, POWER-USB). Tchernov Special AC Power, Tchernov Classic MS AC Power, Tchernov Cable Classic MkIII IC, Tchernov Cable Classic Mk II SC Sp/Sp. -
Нет, подбор желателен. Вообще, во всех ламповых устройствах это первостепенное. Можно купить уже подобранные пары... У самого нет ламповика, но данной темой интересовался.
Опубликовано: 17 сентября 2022 в 22:06:08
Klipsch RF-62 II, Marantz PM-KI Pearl Lite, AudioLab 8200DQ, Denon DCD 1550AR, Victor QL-Y7, PC (USB-AD, POWER-USB). Tchernov Special AC Power, Tchernov Classic MS AC Power, Tchernov Cable Classic MkIII IC, Tchernov Cable Classic Mk II SC Sp/Sp. -
В этом магазине можно их подобрать, 150 руб. за подбор. - Hificomponents.
Опубликовано: 17 сентября 2022 в 22:14:15
Klipsch RF-62 II, Marantz PM-KI Pearl Lite, AudioLab 8200DQ, Denon DCD 1550AR, Victor QL-Y7, PC (USB-AD, POWER-USB). Tchernov Special AC Power, Tchernov Classic MS AC Power, Tchernov Cable Classic MkIII IC, Tchernov Cable Classic Mk II SC Sp/Sp.
-
АВТОРИЗУЙТЕСЬ
для того чтобы начать/продолжить обсуждение на форуме