Форум: Всё о звуке. Обсуждения Hi-Fi и Hi-End компонентов, АС, кабелей и др. аксессуаров.
-
studio
Добро пожаловать в тему любителей музыки и качественного звука. Желающих поговорить о природе, погоде, политике, ЧС и т.д. просьба писать в темах; "Курилка" или "Это интересно". Спасибо за понимание.
Опубликовано: 12 августа 2020 в 16:00:31
-
Было бы хорошо чтобы знающий подсказал а по фантазировать например про то что коричневый провод обычно фаза я и сам могу
Опубликовано: 9 июля 2023 в 00:15:15
-
Николай, да верно, как правило более темные цвета у проводников в переменном напряжении, это фаза. Не понятно почему так сделано в Вашем ЦАПе... я правильно понял? Вообще то в таких устройствах, да и в усилителях тоже, устанавливается двухполюсной выключатель, разрываются и фаза и ноль. В ЦАПе коричневый идет на выключатель, а с него синий возвращается на предохранитель и далее с него на трансформатор, верно? Как бы критичного тут нет ничего, но фаза постоянно "висит" на обмотке. Возможно тут реализована идея как с режимом Standby, когда после включения аппарата, трансформатор не нуждается в прогреве. Но честно, такого я никогда не встречал в своей практике, как это реализовано у Вас. А суть в том, что предохранитель так или иначе должен был бы стоять в цепи фазы, а не ноля.
Опубликовано: 9 июля 2023 в 00:38:34
Klipsch RF-62 II, Marantz PM-KI Pearl Lite, AudioLab 8200DQ, Denon DCD 1550AR, Victor QL-Y7, PC (USB-AD, POWER-USB). Tchernov Special AC Power, Tchernov Classic MS AC Power, Tchernov Cable Classic MkIII IC, Tchernov Cable Classic Mk II SC Sp/Sp. -
p.s.
а, это усилитель... он у Вас ламповый, вроде бы.
Опубликовано: 9 июля 2023 в 00:44:49
Klipsch RF-62 II, Marantz PM-KI Pearl Lite, AudioLab 8200DQ, Denon DCD 1550AR, Victor QL-Y7, PC (USB-AD, POWER-USB). Tchernov Special AC Power, Tchernov Classic MS AC Power, Tchernov Cable Classic MkIII IC, Tchernov Cable Classic Mk II SC Sp/Sp. -
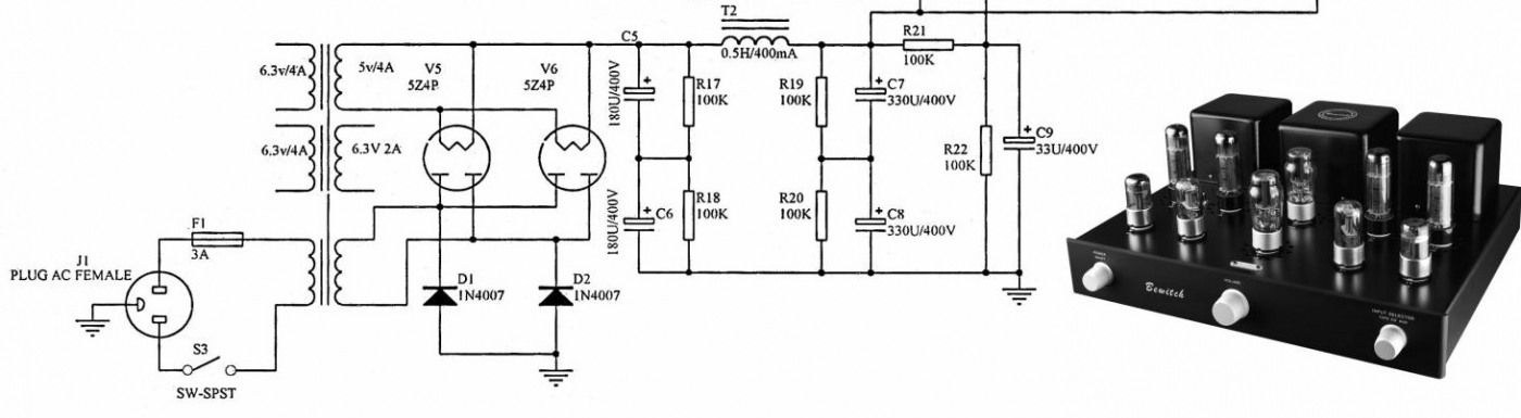
Если судить по вот этой схеме, то разрывается именно ноль... Подогрев катодов так реализован, корме того, когда подключается ноль, это обеспечивает более плавное включение схемы питания. Но вот предохранитель установлен все таки на фазе.

Опубликовано: 9 июля 2023 в 00:56:08
Klipsch RF-62 II, Marantz PM-KI Pearl Lite, AudioLab 8200DQ, Denon DCD 1550AR, Victor QL-Y7, PC (USB-AD, POWER-USB). Tchernov Special AC Power, Tchernov Classic MS AC Power, Tchernov Cable Classic MkIII IC, Tchernov Cable Classic Mk II SC Sp/Sp. -
Maverick0165, вы включаете электротехническую логику, всё правильно, а тут ведь дело тёмное. Поясню. Некоторые хиэндные производители намеренно делают разводку в своих некоторых аппаратах "неправильно". А вот, к примеру, в усилителях тов.Ламма имелся (имеется) на задней панели переключатель инверсии фазы. Это раз. А второе, когда некоторое время назад многие западные фирмы стали массово переводить своё производство в Китай, то там с фазировкой питания была полная анархия. Неоднократно своими глазами видел это в идентичных аппаратах одного года и даже месяца выпуска. Усилитель Николая ни разу не хиэнд, верхний хифи максимум, и потом, судя по его фото, там его эти ножны на инлете паяны перепаяны. Кто там у него рукосуйствовал, и сколько раз? А до него, если он его не новым его брал? И третье, самое главное - вот кто мешает ему самому поменять полярность на инлете, там ведь ножны, насколько я рассмотрел, ну и послушать своми ушами. Круть или верть? А тут-то да, ведь насоветуют полную панамку. Это еще гелиус со спектром не выступали)
Опубликовано: 9 июля 2023 в 02:03:11
ку -
И четвертое - зачастую (судя по многим обсуждениям этой темы на разных форумах), при "неправильном" включении источника по отношению к усилителю, система играет более естественно, музыкально и полновесно, чем всё по фазе. Заводская разводка питания правильная. По фазе всё как-то слишком пышно, ярко, прилизано и как-то пластмассово гладко. Исключительно имхо. И вот, уже много лет в моей системе именно так, "неправильно". Много раз пробовал по логике, ну чтоб всё по фазе, не, хрень полная..
Опубликовано: 9 июля 2023 в 02:38:40
ку -
Vit, про фазировку я тоже читал и пробовал... А смысл этого заключается в том, на какую часть силовой обмотки трансформатора подается фаза, на начальную или конечную. Мне не понравилось лишь только то, что музыкальные образы как то под размазаны, но при этом звук действительно становится более мелодичным. Действительно, это кому как нравится и зависит еще от аппаратуры. Усилитель у меня с мягкой подачей, поэтому мне не зашло. Схема приведенная мной, это Pure Sound, там четко видно, фаза идет через предохранитель. Усилитель у Николая ламповый, а как известно, наиболее уязвимые в лампах именно катоды. При подачи фазы на трансформатор, в нем возникают лавинообразные процессы (возникает всплеск тока, который может превышать номинальный ток во много раз), которые негативно сказываются именно на катодах, а посему, у таких усилителей они постоянно под фазой, что значительно снижает этот всплеск. Это же эффект был учтен и в старой электрической квартирной разводке на освещение, где нихромовая нить у лампочки накаливания тоже уязвима как и катоды.
Опубликовано: 9 июля 2023 в 09:17:49
Klipsch RF-62 II, Marantz PM-KI Pearl Lite, AudioLab 8200DQ, Denon DCD 1550AR, Victor QL-Y7, PC (USB-AD, POWER-USB). Tchernov Special AC Power, Tchernov Classic MS AC Power, Tchernov Cable Classic MkIII IC, Tchernov Cable Classic Mk II SC Sp/Sp. -
Спасибо,товарищ говорит что у родного кабеля подключение фаза справа кабель с вилкой Вниз у него такой же усилитель,я когда переехал случайно включил как всегда и не мог понять что со звуком потом увидел что включил не так перевернул назад и кенотроны засверкали
Опубликовано: 9 июля 2023 в 10:12:08
-
Николай, засверкали кенотроны..., а остальные лампы? Какая то странная зависимость от фазировки, часом не ярко-голубоватым цветом они сверкают, а звук при этом наиболее динамичный и звонкий? Если только кенотроны, то еще ладно, а вот если все остальные, то это говорит о пере накале катодов... По напряжению питающей сети все норме? Работать то они будут, а вот по сроку службы могут быть проблемы.
Опубликовано: 9 июля 2023 в 11:08:36
Klipsch RF-62 II, Marantz PM-KI Pearl Lite, AudioLab 8200DQ, Denon DCD 1550AR, Victor QL-Y7, PC (USB-AD, POWER-USB). Tchernov Special AC Power, Tchernov Classic MS AC Power, Tchernov Cable Classic MkIII IC, Tchernov Cable Classic Mk II SC Sp/Sp. -
Игорь я просто слишком быстро после смены фазы включил усь видимо не успели разрядится ёмкости
Опубликовано: 9 июля 2023 в 11:14:16
-
Виталий усь я брал новым и он сейчас на фото как был . Я поставил ояд инлет и менял кабель на акролинк а с полглда вернул как было на теже ножевые и набор к ним
Опубликовано: 9 июля 2023 в 11:24:37
-
Игорь я конечно могу перевернуть вилку в розетке и послушать но меня больше волнует правильность подключения
Опубликовано: 9 июля 2023 в 11:27:24
-
Усь pure sound a 30
Опубликовано: 9 июля 2023 в 11:29:14
-
Понятно... На схеме показано, что накальные обмотки трансформатора напрямую подключены к катодам ламп. Поэтому напряжение накала у них будет напрямую зависеть от напряжения питающей сети. Не лишне было бы запитать ламповик через стабилизатор, релейный только. Если заметите, Николай, что звук начинает "плавать", лучше приобретите его.
Опубликовано: 9 июля 2023 в 11:35:57
Klipsch RF-62 II, Marantz PM-KI Pearl Lite, AudioLab 8200DQ, Denon DCD 1550AR, Victor QL-Y7, PC (USB-AD, POWER-USB). Tchernov Special AC Power, Tchernov Classic MS AC Power, Tchernov Cable Classic MkIII IC, Tchernov Cable Classic Mk II SC Sp/Sp. -
Николай, при правильном подключении в Вашем усилителе, судя по схеме, разрывается ноль. На это элементарно указывает предохранитель, который, как и автоматические выключатели, всегда ставятся на фазу. Кроме того, опять же на схеме, контакты INLET изображены со стороны ножевых клемм, а данный контакт у ответного разъема силового кабеля (IEC) является фазовым... Если только в поднебесной не пренебреги всеобще принятом стандартом, в чем я не уверен. Хотя, на Вашем фото предохранитель в усилителе подключен в цепь после выключателя, если не ошибаюсь? Pure Sound, это все таки Швейцарский бренд собранный в Китае. И еще, если бы разрывались фаза и ноль одновременно, то еще ладно... можно допустить обратное. Касаемо звука, об эффекте в котором говорил Vit, то лучше всего проделывать перефазировку на самих источниках, что по эффективности будет равнозначно как и на усилителе.
Опубликовано: 9 июля 2023 в 12:53:08
Klipsch RF-62 II, Marantz PM-KI Pearl Lite, AudioLab 8200DQ, Denon DCD 1550AR, Victor QL-Y7, PC (USB-AD, POWER-USB). Tchernov Special AC Power, Tchernov Classic MS AC Power, Tchernov Cable Classic MkIII IC, Tchernov Cable Classic Mk II SC Sp/Sp. -
Усь шотландия и судя по бумагам прилепленым почтой он шёл через прибалтику у меня первая модель где название из двух слов а потом стали писать одним и убрали второй предик внутри что и я сделал Главное что я понял что общепринятое подключение и здесь применено только своеобпазно для работы ламп
Опубликовано: 9 июля 2023 в 13:13:45
-
Да, точно, Шотландия...ошибся, хотя хрен редки не слаще)), схемотехника разработана не в Китае. Правда могли бы установить в катодные цепи хотя бы терморезисторы. А вот по предохранителю не понял, это Вы сами его убрали, второй который? Тогда оставшийся лучше сделать так как на схеме и подключение фаза/ноль на INLET соответственно. У меня есть полная схема усилителя (Bewitch No.EL34), если будет нужна, скину на E-mail.
Опубликовано: 9 июля 2023 в 13:58:22
Klipsch RF-62 II, Marantz PM-KI Pearl Lite, AudioLab 8200DQ, Denon DCD 1550AR, Victor QL-Y7, PC (USB-AD, POWER-USB). Tchernov Special AC Power, Tchernov Classic MS AC Power, Tchernov Cable Classic MkIII IC, Tchernov Cable Classic Mk II SC Sp/Sp. -
Предик был с транса на лампы и я его просто убрал видимо он там не нужен а лишь лишние деталь для сигнала как то сгорел основной предик а этому пофиг
Опубликовано: 9 июля 2023 в 14:10:10
-
Спасибо за помощь и Виталию тоже
Опубликовано: 9 июля 2023 в 14:11:51
-
Прикупил я тут силовой INLET Acrolink FE-04(G)... В моем ЦАПе был установлен от Furutech с держателем предохранителя который. В отличии от него, у Acrolink контактная группа выполнена из фосфорной бронзы. По звуку нравится больше, поскольку звуковой баланс у него наиболее верный. По мимо ВЧ диапазона, значительно лучше проработаны как и низкочастотный, так и средне частотный диапазоны. В принципе, фосфорная бронза этим и характеризуется...

Но это одно, второе - превосходная проработка нюансов, да настолько, что заметил в звуке цифровые артефакты. Казалась бы, карта вывода USB-AD со своим линейным блоком питания... Но нет, длина самого кабеля USB составляет около 3 метров, а посему все возможно на этой длине, экран так или иначе не дает 100% защит. В Foobar_е использую плагин VLevel (динамический компрессор), позволяющий приподнять по уровню самые тихие участки записи, но отключение его в плеере не особо дало улучшения, артефакты остались заметны. Вспомнил про другой фильтр USB, тот что от iFi... Года назад пробовал ввести его в цепь с картой вывода, но поток не пошел и, как выяснилось на данный момент, тут существует последовательность действий - выключается все и вся, устанавливается дополнительный фильтр в сам ЦАП и только после этого производится запуск: питание карты вывода, PC и последним, после прогрузки ОС, сам ЦАП. Система определила его по новой и автоматически установила драйвер заново, после чего нужно перезагрузить сам компьютер еще раз. Результат - полная тишина, нет ни малейшего намека на цифровой подзвон в треках, при этом расширился динамический диапазон и сама сцена. Кроме того, стало отчетливо заметно, какой получается эффект от применяемых силовых коннекторах установленных на силовом кабеле - латунные пошли сразу в коробку... Прогрев Acrolink на сегодня составляет около 50 часов. Что особенного в самом оптимизаторе звукового поля iFi Audio iPurifier, это то, что помимо очистки напряжения (+5В), он производит еще восстановление самой формы цифрового сигнала, очищая его от помех, взывающие эти цифровые артефакты в звуке. Пришел к выводу, если длина кабеля USB более 1 метра, без этого оптимизатора точно не обойтись.
Опубликовано: 12 июля 2023 в 11:02:15
Klipsch RF-62 II, Marantz PM-KI Pearl Lite, AudioLab 8200DQ, Denon DCD 1550AR, Victor QL-Y7, PC (USB-AD, POWER-USB). Tchernov Special AC Power, Tchernov Classic MS AC Power, Tchernov Cable Classic MkIII IC, Tchernov Cable Classic Mk II SC Sp/Sp. -
Акролинк кроме кабелей разве что-то сам делает и из коннекторов?
http://www.acrolink.jp/english/products/index.html
Ничего вот не нашел. Может не там искал?
Опубликовано: 12 июля 2023 в 13:13:19
ку
-
АВТОРИЗУЙТЕСЬ
для того чтобы начать/продолжить обсуждение на форуме